SAFe (Scaled Agile Framework) är standard för agil utveckling som har fått stor spridning världen över med cirka 30% marknadsandel (källa: Wikipedia) . Det kritiseras ibland för att vara alltför hierarkiskt uppbyggt och oflexibelt - något vi väljer att inte kommentera. Men just den hierarkiska uppbyggnaden gör det enklare att jämföra SAFe med traditionella EA-ramverk.
I denna artikel ligger fokus på metaobjekt i dimensionen Implementering, och då är det SAFe:s kravmodell som är den bästa utgångspunkten.
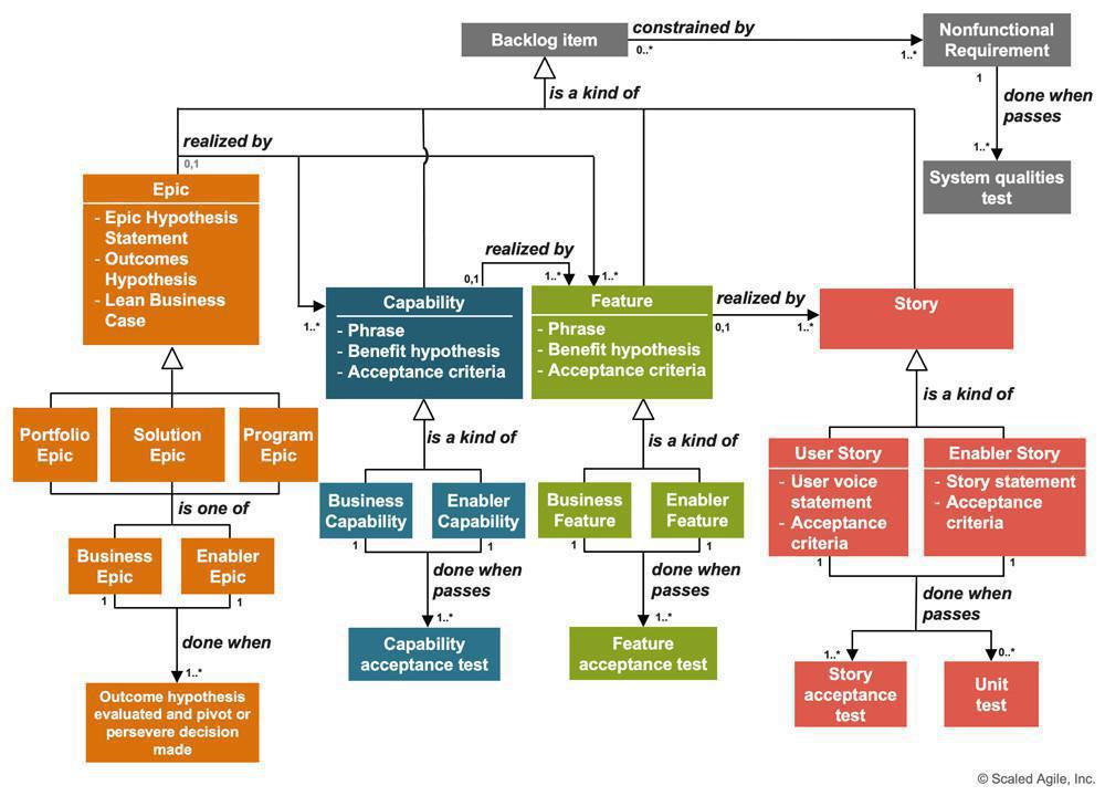
Kärnan i kravmodellen ovan kan sammanfattas enligt följande:
- Det finns fyra typer av "Backlog Item": Epic, Capability, Feature och Story
- Dessa fyra bildar en hierarki där "Epic" är störst och realiseras av "Capability" som realiseras av "Feature" som slutligen realiseras av "Story"
- Alla "Backlog Items" finns i två varianter: "Business" och "Enabler". Enkelt uttryckt handlar det om funktionalitet som ger direkt nytta för verksamheten eller om den verkar i bakgrunden som en möjliggörare.
- "Epic" finns dessutom i tre varianter: Portfolio, Solution och Program
SAFe är en internationell standard som finns i version 5.1 och alla begrepp som används i ramverket och i olika metoder finns beskrivna i en ordlista. Vi har valt att använda den svenska officiella översättningen för att så långt som möjligt följa etablerade standarder. Den svenska ordlistan finns än så länge endast i version 4.0 men den duger gott för vårt syfte. Ett urval av av begrepp från kravmodellen ger följande definitioner:
Ett urval
Då dessa varianter av "Backlog Items" utgör en hierarki är det enklare att vrida kravmodellen 90 grader.
Genom att modellera objekten som informationsentiteter ser man tydligt fyra nivåer och att "Enabler" är en typ av "Backlog Item" som finns alla nivåer:
Vår slutsats för denna analys är att de fyra begreppen "Epic", "Capability", "Feature" och "Story" är centrala för att beskriva hierarkin, medan "Enabler" snarare är en typ av dessa med en viss inriktning.
Det är värt att notera att att man i den svenska översättningen valt att behålla de engelska begreppen.
Utöver kravmodellen finns ytterligare ett objekt som kan ses som den del i hierarkin: "Strategic Theme".
Anledningen att vi fastnade för detta begrepp är att "theme" även dyker upp i Atlassians ramverk (läs mer om detta i "Atlassian och Prime Arch")
Det framgår dock direkt i definitionen att detta objekt inte representerar någon leverabel av större omfattning, utan istället är detta att betrakta som "S21 Mål".
Det ger oss följande metaobjekt som grund för fortsatt analys:
För att komma vidare i analysen krävs en jämförelse av andra etablerade standarder såsom Atlassian och Scrum. Resultatet av den samlade analysen beskrivs i artikeln "Implementeringshierarkin i olika standarder".









