Gradvisa förändringar av spelartruppen under lång tid hade ingen påverkan på laget som sådant. Det var snarare flera större förändringar i lagets omgivning som ledde till att laget förvandlades från Quebec Nordiques till Colorado Avalanche.
Syfte och utgångspunkt i analysen
I detta exempel analyserar vi vad som händer med en organisation över tid när den förändras, både till dess innehåll och dess omgivning. Syftet är att förstå vilka förändringar som leder till att en ny organisation bildas, och vilka förändringar som visserligen påverkar objektet men inte i tillräcklig omfattning för att det ska bli en ny organisation.
Utgångspunkten är den problemställning och de principer och antaganden som beskrivs i artikeln om Holistisk utgångspunkt.
Beskrivningsaspekter i Prime Arch
I Prime Arch finns det tre olika aspekter för att beskriva en organisation: komposition, samverkan och omgivning.
Kompositionen används för att beskriva ett objekts hierarkiska uppbyggnad, i det här fallet organisationens uppbyggnad med spelare, tränare etc.
Samverkan beskriver, som framgår av namnet, hur objektet samverkar andra objekt från andra dimensioner, vanligen i form av flöden. Samverkan i det här fallet skulle t ex kunna beskriva hur laget samverkar med andra NHL-lag i val av nya spelare, den så kallade ”draften”.
Den tredje och sista beskrivningsaspekten Omgivning innebär att man placerar objektet i mitten och placerar omgivande objekt runtomkring i syfte att analysera beroenden och relationer.
I detta exempel kommer vi först att titta på organisationens omgivning, för att därefter studera dess komposition och avsluta med att analysera omgivningen på nytt. Vi har valt exemplet med hockeylaget Quebec Nordiques av två skäl: dels finns det många intressanta detaljer i lagets utveckling som ger oss goda insikter om en organisations förändring över tid, och dels är det många som känner till laget där både Mats Sundin och Peter Forsberg började sina proffskarriärer.
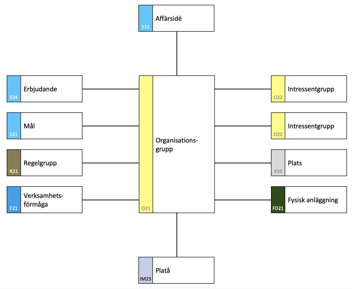
Låt oss börja med att studera vilka objekt i lagets omgivning som är relevanta i vår analys av organisationens förändring över tid: Från strategilagret väljer vi Affärsidé, Erbjudande, Mål, Regelgrupp och Verksamhetsförmåga. Från verksamhetslagret väljer vi andra organisationsobjekt i form av Intressentgrupp. Slutligen väljer vi objekt från andra dimensioner som är viktiga att ta med i analysen: Platå (för att beskriva tidsaspekten), Plats samt Fysisk anläggning.
Metaobjekt i Prime Arch
Quebec Nordiques
1972-1979
Quebec Nordiques var ett av de åtta lagen som ursprungligen tilldelades en plats i WHA, World Hockey Association, som sattes upp 1971. Platsen var egentligen avsedd för San Francisco Sharks, men då klubben tidigt drabbades av ekonomiska problem gick Marcel Aubut och fem andra affärsmän från Quebec ihop och köpte över laget till Quebec.
Omgivningskartan nedan är en visuell beskrivning av ett antal olika aspekter av laget:
- IM23 Platå visar aktuell tidperiod, 1972-1979.
- S12 Affärsidé är att ”spela ishockey”.
- S24 Erbjudande är ”sportunderhållning”.
- S21 Mål är att ”vinna Stanley Cup”.
- R21 Regelgrupp är ”WHA:s regelbok”.
- F21 Verksamhetsförmåga är givetvis flera olika förmågor, men den kanske viktigaste är ”ishockeyspelande”.
- O22 Intressentgrupp visar både ägare och kopplingen till WHA.
- X10 Plats är staden Quebec i Kanada.
- FD21 Fysisk anläggning är hemmaarenan ”Colisée de Quebec”.
Detta är utgångspunkten för vår analys av en organisation i förändring.
1980-1994
1980 slutfördes förhandlingarna mellan WHA och NHL vilket ledde till att lagen i WHA överfördes till NHL.
Lagets omgivning ändrades således genom att man fick en ny intressentgrupp (O22) och en ny regelbok (R21).
Men i övrigt var allt som vanligt och organisationen förblev densamma.
Vi övergår till att studera spelarna, d v s lagets komposition. Vi fokuserar på de svenska spelarna och ser att Göran Högosta var målvakt, Anders Eldebrink var en av backarna och Bo Berglund spelade forward under perioden 1979-1983.
Några år senare, 1992, var dessa spelare borta och ersatta av Mats Sundin och Niklas Andersson. Ytterligare ett par år senare, 1994, kom Peter Forsberg och Tommy Sjödin, samtidigt som Mats stannade kvar.
Hela tiden förblev laget Quebec Nordiques, trots att samtliga spelare bytts ut under de 25 år som gått. Man kan således konstatera att på samma sätt som plankorna byts ut på Theseus skepp byts spelarna ut i laget men det förblir ändå samma lag i allas ögon.
Colorado Avalanche
1995-2019
1995 hände något som gjorde att laget bytte namn till Colorado Avalanche. Låt oss studera vad som hände sett till kompositionen.
Peter Forsberg gick in i spelartruppen och Mats Sundin såldes (till Toronto Maple Leafs där han spelade i totalt 14 år!).
10 år senare var Forsberg fortfarande kvar och fick sällskap av målvakten Tommy Salo.
Till alldeles nyligen fanns det totalt 4 svenskar i spelartruppen med lagkaptenen Gabriel Landeskog i spetsen.
Analys av förändringarna
Spelartruppen
När man studerar spelartruppens utveckling under totalt 40 år med svenska spelare i fokus ser man att trots spelarbyten under långa perioder så ändras inte laget förrän 1995 då man förvandlades till Colorado Avalanche. Peter Forsberg var med både före och efter så det är svårt att tro att förändringen kom inifrån till följd av spelarbyten. Det var istället något annat som ledde till förändringen.
Omgivningen
1995 såldes laget till nya ägare, COMSAT. Värt att notera är att laget länge brottats med vikande lönsamhet till följd av att man haft för liten bas av supportrar. Alla andra NHL-lag hade engelska som språk och kunde därför relativt enkelt knyta till sig supportrar både över hela den nordamerikanska kontinenten och från Europa. Quebec är däremot en stad som domineras av fransktalande, och till och med matcherna kommenterades på franska. Slutsatsen var att man var tvungna att söka en ny supporterbas och lösningen blev att flytta hela laget till Denver, Colorado och samtidigt byta namn till Colorado Avalanche med hemmaarena Ball Arena.
Det var således flera stora förändringar i lagets omgivning som ledde till att laget förvandlades från Quebec Nordiques till Colorado Avalanche. Gradvisa förändringar av spelartruppen under lång tid hade ingen påverkan på laget som sådant. Samma slutsats kan vi dra av problemet med Theseus skepp: det är inte utbyte av plankor som leder till att det blir ett nytt skepp, utan det krävs snarare något annat i dess omgivning för att man ska uppfatta det som ett nytt skepp.












